


















公司网址:www.www.y7k.org
厂家服务热线:0903-6682528
全国服务热线:400-966-8288
公司地址:新疆和田洛浦县杭桂路232号
摘要:目的 通过对甘肃省3 种肉苁蓉药材的生态适宜性进行评价,为选取种植区域及合理利用优质肉苁蓉药材资源提供依据。方法 通过查阅网络资料和实地采集,收集甘肃省肉苁蓉药材共197 个样点信息,其中肉苁蓉87 个样点,沙苁蓉50 个样点,盐生肉苁蓉60 个样点,综合55 个生态因子,采用地理信息系统和最大熵模型分析肉苁蓉药材在甘肃省的生态适宜性分布。结果 影响甘肃省3 种肉苁蓉药材生态适宜性的主要生态因子是海拔、植被类型、土壤亚类、降雨和温度;甘肃省肉苁蓉最适宜生境主要集中在河西地区和白银市,但物种不同,各地区分布面积及空间格局存在差异,因此不同种肉苁蓉进行人工种植时应加以区分。结论 本研究结果与目前甘肃省肉苁蓉药材的产区一致,可为合理选择优质肉苁蓉种植区提供依据。
关键词:肉苁蓉;沙苁蓉;盐生肉苁蓉;生态适宜性
肉苁蓉为列当科Orobanchaceae 肉苁蓉属植物肉苁蓉Cistanche deserticola Y.C.Ma.和德赢vwin登录 C.tubulosa(Schenk)Wight 的干燥带鳞叶肉质茎,别名疆芸、寸芸、苁蓉、查干告亚(蒙语),具有补肾阳、益精血、润肠道功效[1],素有“沙漠人参”之美誉,是传统名贵中药材。近年随着乱采滥挖日趋严重,甘肃省肉苁蓉资源濒临枯竭;另外,甘肃省许多地区大面积种植肉苁蓉,但因不同品种混用,以及缺乏相应的系统性适宜生境研究,导致肉苁蓉药材良莠不齐。因此,研究不同种肉苁蓉药材的生境适宜性,明确其范围,已成为亟需解决的问题。笔者通过收集甘肃省3 种肉苁蓉样点信息,结合生态因子数据,采用最大熵(MaxEnt)模型预测其生态适宜分布区,并利用地理信息系统(GIS)技术将其表现出来,以期为优质肉苁蓉的人工栽培选地提供依据。
1 资料与方法
1.1 药材分布信息
通过自采和查阅中国数字植物标本馆(http://www.cvh.ac.cn),共收集197 个样点信息,其中肉苁蓉87 个样点,沙苁蓉50 个样点,盐生肉苁蓉60 个样点。将物种名、分布地区的物种名存储为MaxEnt 模型要求的.csv 格式。样点分布详见图1,样点信息见表1。

1.2 生态因子数据
本研究使用来源于“中药资源空间信息网络数据库”(http://www.tcm-resources.com/)的生态因子数据(降水、温度、植被类型和土壤),选取适应肉苁蓉药材生长的所有生态因子数据。
1.3 最大熵模型参数设置
将转换为.csv 格式的肉苁蓉药材样点信息导入MaxEnt3.4.0软件,设置建模参数,随机测试比例15%,设置响应曲线、ROC 曲线和刀切法。用响应曲线评价生态因子适宜度范围,用ROC 曲线及曲线下面积(即AUC 值)评价模型精度,用刀切法检验生态因子的权重。
1.4 模型预测评价
采用AUC 值评价预测结果精度,取值范围0~1,值越大表示模型判断力越强。
1.5 生态因子筛选
导入3 种肉苁蓉药材的采集信息和55 个生态因子,进行迭代运算,舍弃贡献因子为0 的生态因子,得到对肉苁蓉药材生长影响贡献率较高的主要生态因子,依据响应曲线得到适宜范围。
1.6 生态适宜区划分
将MaxEnt 导出的结果导入GIS,参照生态适宜度最小值及正态分布曲线的均值(μ)和均方差(δ),以[0,μ-δ]为不适宜区,[μ-δ,μ]为次适宜区,[μ,1]为最适宜区,绘制3 种肉苁蓉药材生态适宜性区划分布图。
2 结果与分析
2.1 刀切图结果
肉苁蓉、沙苁蓉、盐生肉苁蓉的ROC 曲线训练数据集AUC 分别为0.996、0.998、0.998,测试数据集AUC 分别为0.992、0.997、0.998,均为0.9~1,表明MaxEnt 模型预测肉苁蓉药材在甘肃省的潜在分布准确度和可信度都很高。肉苁蓉、沙苁蓉、盐生肉苁蓉刀切法检验结果见图2~图4,肉苁蓉、沙苁蓉、盐生肉苁蓉训练集的ROC 曲线见图5~图7。
2.2 主要生态因子
筛选55 个生态因子,其中20 个对肉苁蓉生态适宜性有贡献,10 个为影响肉苁蓉适宜性的主要生态因子,贡献率总和为95.400 5%;20 个对沙苁蓉生态适宜性有贡献,8 个为影响沙苁蓉适宜性的主要生态因子,贡献率总和为96.871 7%;22 个对盐生肉苁蓉生态适宜性有贡献,10 个为影响盐生肉苁蓉适宜性的主要生态因子,贡献率总和为95.671 1%。海拔、植被类型、土壤亚类、降雨、温度均为影响3 种肉苁蓉药材生长的主要生态因子。3 种肉苁蓉主要生态因子适宜值详见表2~表4。


2.3 生态适宜性区划
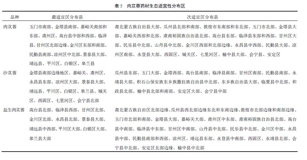
肉苁蓉药材的生态适宜区分布县见表5。肉苁蓉最适宜区包括酒泉南部边缘地区、张掖西部、金昌东部、武威南部、白银市,次适宜区为酒泉市中北部、张掖市中北部、金昌西部、武威北部、兰州市、定西市北部、临夏回族自治州北部。见图8。沙苁蓉最适宜区包括酒泉东部边缘、武威东部、白银市、兰州市,次适宜区为酒泉中东部边缘地区、定西市北部、临夏市部分地区。见图9。盐生肉苁蓉最适宜区包括张掖市北部、白银市为肉苁蓉适宜区,次适宜区为酒泉市东部部分地区、张掖市中部、金昌市、武威市中部、兰州部分地区、临夏部分地区。见图10。


公司:win德赢官方
地址:新疆和田洛浦县杭桂路232号
公司网址:www.www.y7k.org
厂家服务热线:0903-6682528
全国服务热线:400-966-8288